新闻中心
干细胞基础知识
关于间充质干细胞的八点基本认知
间充质干细胞(MSC)具有独特性的功能,尤其擅长组织修复和免疫调节,能治疗多种疾病,是一种应用非常广泛的细胞类型。正因为适用性很广,而且相对容易通过培养获得,可以异体使用,所以市场需求很大,也非常适合被利用来炒作和夸大宣传。
1、MSC的功能特性
首先,应该意识到MSC和化学药物具有明显的差异:包括但不限于①化学药物是死的,而MSC是有生命的;②化学药物有明确的半衰期,MSC在体内存在的时间受多个因素影响;③化学药物有明确的单一靶位点,MSC通过多途径发挥作用;④化学药物在体内都是被动运输,MSC具有主动趋化迁移的功能特性;⑤化学药物的均一性非常好,MSC的均一性很差,细胞周期的步伐并不十分一致。
MSC的细胞功能特性主要是免疫调节作用(低免疫原性)和促进组织器官的修复,而且具有穿过血管主动趋化到损伤部位的迁移功能。最近的20年涌现出了大量的基础研究和临床研究的科研成果,欧盟、日本、加拿大、新西兰、韩国、我国台湾等国家地区都批准MSC为干细胞药品上市。干细胞疗法曾被视为万能药(cure-all)。理论上, 胚胎干细胞和iPS可能是万能药,但是MSC肯定不是。
有多个因素影响到MSC的细胞质量,包括培养基、细胞来源、培养环境和存储方式等等。非常需要关注的是,细胞质量、细胞数量、治疗时机和治疗频率是MSC临床应用的四大关键因素。把MSC比喻为一个很好用的工具,那么就需要打磨好这个工具和使用好这个工具。
MSC本身并不是完全没有免疫原性,是免疫原性很低。如果培养的不好,则MSC的免疫原性会提高。免疫原性的提高,使得免疫系统能对输入的MSC产生免疫识别和免疫记忆,导致下一次使用的MSC被快速地清除,因而疗效下降。
2、MSC也有年龄,也会衰老
人和小鼠一旦出生后,骨髓里面的MSC的含量持续下降,虽然身体机能在青春期达到巅峰,但是对于人体MSC来说,MSC出道面世即是颠峰!

婴儿出生后,骨髓腔中的MSC数量就开始下降。虽然婴儿一天天长大,身体的组织器官的功能尚未完善,但是骨髓骨髓腔中的MSC数量已经在减少。虽然出生后的日益长大,体内的干细胞通过不断分裂和分化,不断推动体内组织器官的发育和功能成熟。但是,干细胞的每一次分裂,都会伴随着衰老一点点,即专业术语为复制性衰老。
实验已经证明,和年轻供体的MSC相比,年纪大的供体来源的MSC增殖能力明显下降,而且年纪大的供体来源的表达SA-β-gal阳性MSC数量增多。这个SA-β-gal是衰老的一个很重要指标,SA-β-gal阳性就说明细胞出现了衰老。
也正因为随着年龄增大,体内MSC逐渐出现衰老,所以年龄大的MSC的各方面能力(即细胞质量)都出现不同程度的下降,比如细胞质量、分化能力、迁移能力、免疫调节能力、抗氧化能力等,导致不能有效地促进身体快速地恢复健康。正因为年龄越小,体内的干细胞数量和质量越好,所以小孩子生病后很容易康复,而年龄越大的人生病后的康复就越慢。MSC老化被认为是骨折愈合随年龄增长而受损的主要原因。这也解释了为何老年人容易出现骨质酥松症和骨折后难于愈合。
对于40岁后的人群,真的不建议用自体的干细胞来治疗疾病和抗衰老保健,因为这个年龄的体内干细胞已经衰老了。十多年前,美国喜欢用成年自体骨髓MSC做临床研究治疗疾病,往往是因为细胞因衰老而质量欠佳,导致了临床治疗效果不佳。
肥胖者脂肪组织来源的MSC由于氧化和代谢应激的增加,这种应激影响了脂肪MSC线粒体,导致DNA损伤、端粒缩短、增殖和干性减弱,增加凋亡和衰老。肥胖环境还导致特定的DNA甲基化,导致线粒体形状和数量的变化,从而影响脂肪MSC细胞的功能特性。所以,也不建议抽成年人的自体脂肪组织来获得脂肪MSC(即脂肪干细胞)。
3、MSC的实验室培养也会导致细胞衰老
MSC的体外培养扩增不可避免地经历复制性衰老,伴随着基因组不稳定性,这是MSC细胞治疗行业一个严重的障碍。细胞分裂(即复制)次数的增多,不仅出现复制性衰老,而且常常伴随着衰老过程中的细胞损伤的积累增多,从而减弱了干细胞的功能。
很多人纠结于细胞代数对细胞质量的影响。其实,更应该注意的是细胞分裂次数对细胞质量的影响。什么是细胞代数?细胞代数指原代培养,肿瘤细胞并没有代数这个说法。当原代培养的细胞在培养瓶或培养皿中生长增殖,不管细胞是否长满整个培养瓶或培养皿,只要进行换瓶培养这个操作,即定义为传代,每一次传代就是一代。如果从分离培养开始,经过了5次传代,那么就是第5代(P5)细胞。
细胞代数和细胞分裂次数并不对等。简单来说,如果培养MSC的起始细胞浓度很低,那么就需要经过很多次的细胞分裂周期,才能长满整个培养瓶。所以,在不同的培养体系中,即使是相同的代数(比如P5代),细胞的分裂周期也是不一样的,高分裂周期的MSC会出现更多更明显的细胞衰老。
因为骨髓、脂肪和牙髓来源的MSC的年龄(即MSC的供体年龄)比脐带MSC(即0岁)大,所以骨髓MSC比脐带MSC更容易出现培养导致的细胞衰老(复制性衰老)。比如有实验室的骨髓MSC在培养到第9代时,就出现80%的SA-gal阳性细胞,即80%的MSC已经衰老了。另一个实验室在培养牙髓MSC在传代10-11时出现约40%的MSC出现衰老。显而易见的是,不同的培养工艺,MSC出现复制性衰老的代数会不一样。所以,MSC的培养体系(培养工艺)非常重要,是一个细胞实验或细胞公司的核心部分。
有公司宣称自己培养的MSC是可以无限增殖的。一般情况下,人体的正常细胞都是有一定寿命,并不是永生的。肿瘤细胞是永生的,可以无限增殖。胚胎干细胞和iPS也是可以无限增殖。可以这样理解,具有无限增殖的细胞,就具有肿瘤细胞的特征,有成瘤的高风险。比如胚胎干细胞和iPS就有成瘤性,如果没有经过充分的诱导分化为成熟细胞,那么残留的胚胎干细胞和iPS进入体内就能形成肿瘤。MSC之所以很安全,就是因为本身不具有无限增殖的能力,也不具有成瘤性。有些实验室在培养MSC的过程中,出现细胞形态的变化,误以为是细胞分化癌变了,其实是培养的MSC出现细胞衰老,MSC只有在特定的培养条件下才能出现细胞分化。
2017年一个大规模的MSC验证实验,涉及美国的7个GMP制备中心和1个研发中心,每个中心的制备工艺略有不同;对其中六个中心的人骨髓MSC进行骨形成测试,发现不同制备中心的MSC的骨形成的数量出现很明显的差异,并且只有三个中心的人骨髓MSC支持造血;这些结果表明,美国的7个GMP制备中心和1个研发中心在生产工艺制备的水平出现明显的差异,这个差异导致了不同的MSC功能强弱有差异,包括它们形成骨骼和支持造血的能力。所以,不是每个实验室或公司都能培养出高质量的MSC。
4、MSC也会生病
人会生病,细胞也会生病,干细胞同样会生病。干细胞生病的典型代表是造血干细胞异常突变导致的血液疾病。MSC广泛分布在人体组织中。人出生后MSC大部分存在于组织部位为骨髓和脂肪,还有脐带和胎盘羊膜。因此,很多疾病也会影响自体MSC的功能。
比如系统性红斑狼疮患者、类风湿关节炎和特发性血小板减少性紫癜(ITP)患者的骨髓分离的MSC形态异常,增殖速度减慢,和免疫调节功能下降。有专业报道系统性红斑狼疮患者自体骨髓MSC治疗,并没有起到治疗效果。类风湿性关节炎患者骨髓MSC的增殖能力下降可能与端粒长度缩短有关。
高剂量的化疗药能造成骨髓基质严重的不可逆损伤,不仅损伤骨髓中的造血干细胞,而且损伤MSC,导致了接受高剂量化疗的患者的造血系统出现不同程度的损伤,和机体自我恢复功能的缺失。
这也提示了患者自身的MSC不适合进行自体回输,首选健康的脐带或胎盘羊膜来源的MSC。
5、MSC的抗衰老机制
人体衰老常常伴随着慢性低水平炎症,慢性炎症反过来加速了人体的衰老,即炎性衰老。慢性炎症是心血管疾病、糖尿病、癌症和阿尔茨海默病等年龄相关疾病的共同病理基础,并可能是增加老年人大多数退行性疾病的发病率和死亡率的重要危险因素。随着年龄的增长,组织中积累的衰老细胞分泌促炎细胞因子,即为“衰老相关分泌表型”(SASP),促进炎症的发生和发展。现在大部分的肿瘤标记物也是炎症指标,因此长期以来,炎症一直被认为是许多组织癌症发展的驱动力。
体内存在长期慢性炎症的原因,主要是因为体内清除炎症的功能减退,核心在于体内MSC功能下降和数量减少。MSC可能会感受到从受损的体细胞释放的线粒体,并随后启动MSC自身对损伤细胞的修复反应。健康的MSC细胞碎片可以被机体的免疫细胞所摄取,增强体内的巨噬细胞的吞噬功能,更好地发挥巨噬细胞的抗炎作用。输入的MSC在体内凋亡后产生的凋亡小体还能刺激体内自身的MSC的增殖,使得骨髓中的MSC恢复到年轻态。
因此,MSC回输到体内后,能消除体内的炎症,从而减缓炎症引起的衰老。
6、MSC和MSC注射液的质量安全
现在尚未清楚,在受精卵发育为人体的过程中,MSC首次出现的确切时间。MSC一旦出现后,就伴随着机体生命的整个周期,直到机体死亡。这个特点,明显不同于胚胎干细胞和iPS。胚胎干细胞只是短暂地存在于囊胚期,而iPS是人为创造出来的类似胚胎干细胞的干细胞,iPS在正常机体中是不存在的。MSC出现后伴随着整个生命周期,时时刻刻在支持人体的生长发育和自我康复愈合。目前,还没发现MSC可以癌变为肿瘤细胞的证据。所以,MSC细胞本身是安全的。
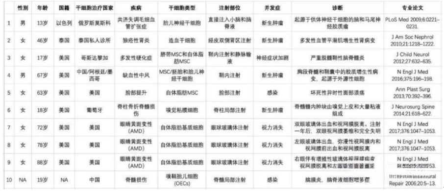
细胞注射液的质量安全,是最基本的要求。如果细胞注射液的质量安全出问题,那么有时候会带来危险生命的严重后果。请看下面的表格内容。




如果细胞注射液出现病原微生物污染的安全问题,那就是一个比较严重的安全事故了。在这里举3个从已经发表的专业文章中摘录出来的例子。
瑞典卡罗林斯卡大学医院分析了691名在该医院进行造血干细胞移植的患者的肺炎相关死亡情况,多因素分析发现,急性移植物抗宿主病(GVHD)II-IV级、巨细胞病毒(CMV)感染和接受MSC治疗是肺炎相关死亡的相关因素,而霉菌感染是造血干细胞移植患者肺炎相关死亡的最常见原因。大量的研究证明MSC可以治疗肺炎,减轻炎症和降低死亡率。但是这个赫赫有名的医院进行MSC治疗,竟然是诱导肺炎死亡的高风险因素,所以别太痴迷瑞典卡罗林斯卡大学医院(诺贝尔生理学或医学奖的评审机构)的干细胞生产制备工艺水平了。
意大利某个团队开展MSC治疗骨髓移植后出现的排异反应(GVHD)的临床研究发现,45%的患者在输注MSC后病毒重新激活,而且还观察到两例患者可检查对病毒刺激的免疫应答,并显示病毒特异性细胞毒性T淋巴细胞活性,这就提示MSC注射液很可能被病毒所污染。
荷兰莱顿大学医学中心开展自体骨髓MSC治疗肾移植后出现排斥反应的临床研究,6名肾移植患者(移植后4周到6个月)接受2次静脉MSC注射后,出现了BK病毒和CMV病毒的感染。这就再一次提示在该中心制备的MSC注射液很可能被病毒所污染,制备工艺和质量检测不过关。
因为MSC输入人体后,并不能在体内长期存留,而且发挥治疗作用的机制不在于分化,所以MSC本身的安全性很好。虽然MSC的细胞本身安全性比较好,但是也需要密切注意MSC产业化过程中的质量控制,尤其是需要避免MSC在生产制备过程的病毒污染。当然,也需要注意,MSC应用的操作也会导致不良事件的发生。
7、MSC需要多次反复使用
大量的实验数据证明MSC输入体内后,并没有长期停留在体内,而且随着时间的延长而被机体清除。这也解释了间充质干细胞的作用机制不在于分化为组织特异性的成熟细胞(没法长期体内存活)。
动物实验显示,免疫系统健全的机体,其清除输入体内MSC的速率越快;免疫缺陷的机体,其清除输入体内MSC的速度越慢;MSC和接受MSC回输个体之间的基因遗传背景相差越远,越能引起免疫记忆,机体清除输入体内MSC的速率越快。
一般认为MSC进入体内的存活时间不超过1个月。从目前的临床研究的结果来看,一次MSC回输后,半年时间内的指标变化不大,这就提示MSC的疗效维持不会超过半年。所以,“打一针管多少年”的说法是不科学的,典型的夸大宣传,而且不是夸大一点点。
8、MSC对免疫系统并不是抑制作用
有些人担心应用了MSC后,会出现免疫抑制,抑制了人体的免疫细胞的功能。其实,这个认知是不正确的。随机对照临床试验,通过统计学分析,发现MSC治疗组和对照组的感染率没有差异,明确提出MSC治疗不会增加感染的风险,长期观察也没有发现病人增加病原微生物感染和MSC致瘤的现象。
相反,MSC可以协调药物治疗多种病原微生物感染。比如,MSC治疗新冠肺炎的机理并不是MSC直接杀死清除新冠病毒,而是多途径促进身体的康复,包括消除炎症、提高巨噬细胞的吞噬功能、促进造血来避免免疫细胞的耗竭等等。所以,MSC在感染性疾病的应用,起到协调治疗的作用,即在常规抗感染综合治疗的同时,配合应用MSC,从而起到加速康复,甚至通过免疫系统来协同药物清除病原微生物。
MSC通过旁分泌因子和“细胞与细胞的直接相互作用”影响机体的免疫系统。巨噬细胞是非常关键的免疫系统参与者,在组织修复、内稳态和清除细菌感染等方面发挥作用。在MSC分泌的细胞因子作用下,单核/巨噬细胞和中性粒细胞的吞噬和杀伤能力增强。MSC还可以通过纳米隧道管的结构直接给巨噬细胞输送线粒体,从而提高了巨噬细胞的吞噬能力。
为什么说MSC可以提高人体的抵抗力?
本小编认为:
(1)MSC通过促进造血来恢复免疫系统的更新;
(2)对整个免疫系统有双向调节作用,即MSC抑制“攻击性免疫细胞”的异常激活,和提高“抑制性免疫细胞”的增殖(尤其是Treg细胞);
(3)促进NK细胞的增殖;
(4)还能促进B细胞分泌介导体液免疫应答的免疫球蛋白(IgM、IgG、IgA抗体);
(5)增强单核/巨噬细胞和中性粒细胞的吞噬和杀伤功能。

