新闻中心
干细胞临床试验汇总
历史首次!科学家追踪移植后的干细胞30年!《Nature》:重建患者血液时基本不发生基因突变,且越早接受移植,存活干细胞越多
自1956年首次实施同种异体造血干细胞移植以来,这一技术已经成为治疗血液系统疾病的重要手段。然而,尽管在临床应用上取得了显著进展,关于造血干细胞移植的许多基本生物学问题依然悬而未解。例如,究竟有多少移植的造血干/祖细胞在维持血液生成的过程中发挥着关键作用?不同干细胞克隆如何对多种成熟血细胞的形成贡献各异?

实验设计和系统发育构建
为了解决这个疑问,来自威康桑格研究所和苏黎世大学的研究人员观察了移植后长达 30 年内干细胞在患者体内的表现,通过对2,824个单细胞衍生造血集落进行基因组测序,得出了一系列新的结论!

在干细胞移植研究中,有一个现象叫“群体瓶颈”,它是由于使用了少数供体的干细胞,导致在遗传特征上出现特定的模式。研究发现,当群体瓶颈更明显时,细胞融合的数量也会增加。这意味着,随着瓶颈的加剧,存活的干细胞数量会减少。通过分析受体和供体之间的融合情况,研究人员可以估算移植的细胞数量。
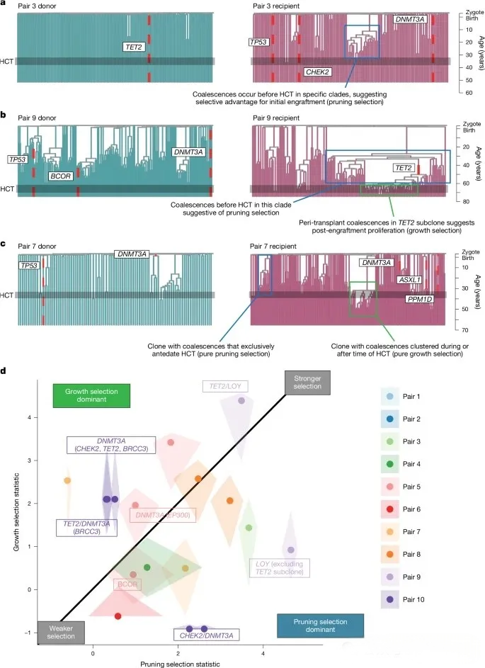
研究人员通过对成年干细胞突变率的分析,将系统发育树的时间从分子级别转换为实际时间。当将干细胞移植的时间与这些树状图结合时,发现两件重要的事情:首先,供体和受体的共同突变主要发生在移植前;其次,许多受体的细胞在移植时或之后出现了更多的融合现象,这说明移植确实影响了细胞的多样性。

通过近似贝叶斯计算估计的每次 HCT 的长期植入 HS 细胞数量的后验分布
为了估算每位受体体内长期存活的干细胞数量,研究人员使用了一种统计方法,得出的估计范围是700到25,000个细胞。尽管移植过程会遇到免疫反应和化疗带来的挑战,但这个估计值与自体基因治疗的结果相似。
此外,研究还发现,年轻供体的植入细胞数量通常较高,而与注入的特定细胞数量之间的关系较小。这些发现为理解干细胞移植中的细胞行为提供了重要线索。
02.
随着造血功能丧失克隆多样性
相当于额外衰老了12年
研究者发现的第二个结论是,随着年龄的增长,我们的造血功能会逐渐丧失克隆多样性。这意味着在70岁以后,只有10到20个主要克隆就可能占据所有血液细胞产生的30%到60%。这些克隆的突变通常是在儿童期到成年早期获得的,因此会导致它们在接下来的几十年中缓慢但显著地扩张。

HCT 接受者的克隆多样性丧失
研究表明,年长供体与受体之间的比较显示,来自于这些扩增克隆的造血比例更高。在研究中,发现了75个独立扩增的克隆,其中只有20%含有已知的驱动突变。与年龄相仿的供体相比,接受造血干细胞移植(HCT)的受者,其造血系统向衰老和寡克隆状态的进展速度加快,来自扩增克隆的造血比例平均增加了23个百分点。
这项研究进一步表明,HCT受者的整体克隆多样性指标低于匹配的供体。通过比较个体的克隆树与正常衰老的造血模型,研究人员推断出,HCT受者的克隆多样性加速丧失相当于额外衰老了约12年。
03.
加速衰老可能性的探究
在这段研究中,团队探索了在干细胞移植(HCT)过程中,供体和受体之间克隆多样性降低的原因,特别关注了年龄相关的选择和移植过程中的种群瓶颈。
研究发现,尽管模型测试了简单的种群瓶颈和年龄相关选择,结果却表明这些模型无法完全解释观察到的现象。具体而言,针对较老的供体-受体对,模拟结果未能准确重现系统发育树的分支点分布。这意味着,虽然年龄相关的选择与移植瓶颈模型对年轻供体的解释较为充分,但对于老年供体的克隆多样性则显得不足。

HCT 特异性选择导致接受者多样性降低
此外,研究还观察到在受体树中出现了两种不同的克隆分支模式。第一种模式显示,克隆的扩增在干细胞移植之前就已发生,尽管在供体中的频率较低。这种现象在较年长的受体中尤为明显,但在群体瓶颈模拟中并未体现,后者显示克隆的聚集主要发生在瓶颈阶段。
第二种模式则表明,受体树中的克隆融合发生在估计的移植时间,此时瓶颈效应最为明显。这两种模式的存在,提示了不同的选择机制在干细胞移植后的克隆演变中起着关键作用,反映了供体和受体之间复杂的动态关系。
总的来说,供体和受体之间的克隆多样性降低主要是由于移植过程中的种群瓶颈效应和年龄相关的选择压力,使得某些克隆在受体中更具优势,从而导致其他克隆的减少。
04.
总结与建议
在同种异体干细胞移植后,免疫重建的过程对临床结果起着至关重要的作用。首先,它能够恢复机体对病原体的适应性免疫,但同时也可能导致移植物抗宿主病(GVHD)。虽然骨髓通常在2到3个月内恢复,淋巴系统的重建却需要数年时间,这主要是由于免疫抑制剂的使用和适应性免疫库的发展相对缓慢。
此外研究还发现,移植的干细胞能够长期维持多能性,并扩增出对骨髓和淋巴细胞生成有贡献的克隆。然而,在研究中发现,移植结果不佳的患者可能与我们对长期幸存者的偏见有关。老年供体的干细胞表现出较低的克隆多样性,这可能是因为这些干细胞在面对特定挑战时具有更强的适应性,但也可能导致对受体不利的特性。
尽管干细胞移植存在克隆多样性降低和并发症风险,但其在治愈某些血液系统疾病、改善生活质量方面的潜力使其在适当情况下仍然是一个必选项,特别是对于那些年轻患者、早期诊断且无其他治疗选择的病例,以及那些预期可以承受治疗的患者。建议在充分评估病情和风险后,选择适合的患者进行干细胞移植。以下为针对干细胞移植的指导建议:
1.供体选择:优先选择年轻健康的供体,以提高干细胞的多能性和适应性,降低移植物抗宿主病的风险。
2.监测与管理:密切监测患者的免疫重建过程,及时识别和处理移植物抗宿主病的早期症状,采用个体化的免疫抑制治疗方案。
3.多学科合作:加强血液科、免疫科和护理团队的合作,确保患者在移植前后得到全面的支持和护理。
简言之,干细胞在重建患者血液时很少发生新的基因突变,是安全的。低突变率表明干细胞在极端条件下仍能保持稳定,为改善移植结果带来新的希望。
References:
Spencer Chapman M, Wilk CM, Boettcher S, Mitchell E, Dawson K, Williams N, Müller J, Kovtonyuk L, Jung H, Caiado F, Roberts K, O'Neill L, Kent DG, Green AR, Nangalia J, Manz MG, Campbell PJ. Clonal dynamics after allogeneic haematopoietic cell transplantation. Nature. 2024 Oct 30. doi: 10.1038/s41586-024-08128-y. Epub ahead of print. PMID: 39478227.

