新闻中心
干细胞临床试验汇总
外泌体鼻喷雾剂,可将老年痴呆的进展延缓10-15年!盘点2024年新进展
引言
2024年11月,美国德克萨斯农工大学医学院的研究人员在《细胞外囊泡杂志》上发表文献,干细胞来源的细胞外囊泡可减轻阿尔茨海默病中与疾病相关的小胶质细胞内的促炎级联反应。在早期阿尔茨海默病动物模型中,使用该疗法进行治疗可减少大脑中的炎症和斑块积聚。作者认为该疗法可使阿尔茨海默病的病情发展“延缓”10-15年,从而极大地提高患者的生活质量。
随着人口老龄化的加剧,老年痴呆的发病率逐年上升,成为全球关注的公共卫生问题。老年痴呆是一种进行性神经退行性疾病,目前尚无根治方法。

老年痴呆的病理特征之一是脑内β-淀粉样蛋白(Amyloid-beta, Aβ)的异常沉积和tau蛋白的异常磷酸化。
研究发现,外泌体(Exosomes)可以有效清除这些病理蛋白[2]。
近年来,科学家们发现了一种新的治疗途径——鼻内给药外泌体治疗痴呆,随着大量理论和临床前研究不断完善,这种新的治疗途径为老年痴呆带来了新的希望。

外泌体是细胞分泌的小囊泡,直径大约在30-150纳米之间。它们在细胞间通讯中扮演重要角色,能够携带蛋白质、mRNA、miRNA等生物活性分子,传递到其他细胞中,从而影响接收细胞的功能。
外泌体在组织修复、免疫调节、疾病诊断和治疗中具有潜在的应用价值。鼻内施用外泌体已成为治疗痴呆症,特别是阿尔茨海默病(AD)的一种有前景的治疗策略。
该方法利用外泌体(包括间充质干细胞(MSC)在内的多种细胞类型分泌的小细胞外囊泡)的独特特性,绕过血脑屏障(BBB)将治疗药物直接递送至大脑。
2024年鼻喷外泌体治疗老年痴呆新进展汇总
2024年,国内外在干细胞外泌体经鼻给药治疗老年痴呆取得了新进展。
今年11月,美国德克萨斯农工大学医学院的研究人员在《细胞外囊泡杂志》上发表文献[7],来自人类诱导多能干细胞衍生的神经干细胞的细胞外囊泡可减轻阿尔茨海默病中与疾病相关的小胶质细胞内的促炎级联反应。

在早期阿尔茨海默病动物模型中,使用这种外泌体进行治疗,可减少大脑中的炎症和斑块积聚。
“这种方法是有效的,因为这些细胞外囊泡携带的货物可以减少大脑的神经病理学变化,” 美国德克萨斯农工大学细胞生物学和遗传学系再生医学研究所副所长Ashok K.Shetty博士说。

图片为首席研究员 Ashok Shetty ,研究者已为研究成果申请了一项专利
在阿尔茨海默病中,小胶质细胞被激活以引起炎症,并清除大脑中与阿尔茨海默病相关的斑块。随着时间的推移,这个最初有用的功能会变得有问题——长时间的激活会导致它们失去正常功能并开始伤害神经元,导致渐进性神经元丧失。
这项研究结果表明,摄入干细胞衍生的细胞外囊泡显著改变了小胶质细胞的基因表达,减少了多种有害的促炎蛋白,而不影响小胶质细胞继续清除与阿尔茨海默病相关的蛋白质积聚的能力。
作者认为该疗法可使阿尔茨海默病的病情发展“延缓”10-15年[8],从而极大地提高患者的生活质量。
在国内,也有研究者探索了鼻内外泌体给药在人体中的安全性和有效性,并发表了人体临床试验结果。

I/II 期试验的初步结果表明该方法安全且耐受性良好,没有报告重大不良事件。认知评估已显示出有希望的趋势,认知功能标准化测试的分数有所提高 [6]。

图片引用自文献6
这些发现强调了外泌体作为痴呆症新治疗方法的潜力,特别是在早期阿尔茨海默病中,干预可能是最有益的。
当然,这一领域仍处于研究的早期阶段,但其应用仍存在一些局限性。
首先,外泌体的提取和纯化过程复杂且成本高昂,这限制了其大规模生产和临床应用。
其次,外泌体的异质性导致其功能和成分难以标准化,这可能影响治疗效果的一致性和可重复性。
再者,外泌体在体内分布和靶向性方面仍需进一步研究,以确保其能够高效地到达病变部位并发挥预期作用。此外,外泌体的长期安全性和潜在的免疫反应也是需要关注的问题。尽管如此,随着科学技术的不断进步,这些局限性有望逐步被克服,外泌体的应用前景依然广阔。
鼻内给药的优势
传统的药物给药途径包括口服和注射,但这些方法存在一些局限性,如药物在到达大脑之前可能被代谢掉,或者需要高剂量才能确保足够的药物穿过血脑屏障。外泌体穿过血脑屏障的能力尤其重要,因为由于屏障的限制性,传统的全身给药通常会导致到达大脑的治疗药物浓度较低。

图片来自海洛站酷
鼻内给药是一种直接将药物输送到中枢神经系统的有效方式。鼻内递送的关键优势之一是其能够促进外泌体快速转运至中枢神经系统。

图片来自:https://doi.org/10.1021/acs.molpharmaceut.3c00588
研究表明,外泌体最早可以在鼻内给药后一小时迁移到大脑中,并且随着时间的推移,它们的存在会增加。嗅觉和三叉神经通路促进了这种快速摄取,使外泌体能够有效地到达各个大脑区域药物通过鼻腔直接进入大脑,绕过了血脑屏障,减少了药物的损失,并且可以减少全身性副作用[1]。并且与其它各类给药方式相比,鼻内给药外泌体具有更多独特优势。
外泌体治疗老年痴呆的作用机制盘点
研究发现,来自间充质干细胞(Mesenchymal Stem Cells, MSCs)的外泌体含有多种抗炎和神经营养因子,能够改善AD模型动物的认知功能。此外,间充质干细胞衍生的外泌体具有神经保护特性,可以减轻与痴呆相关的神经炎症和认知能力下降的影响[3]。
例如,外泌体已被证明可以抑制小胶质细胞的激活,而小胶质细胞的激活是 AD 中观察到的炎症反应的关键因素。通过减少小胶质细胞的激活,外泌体可以帮助恢复突触功能并促进神经发生,从而改善认知结果。
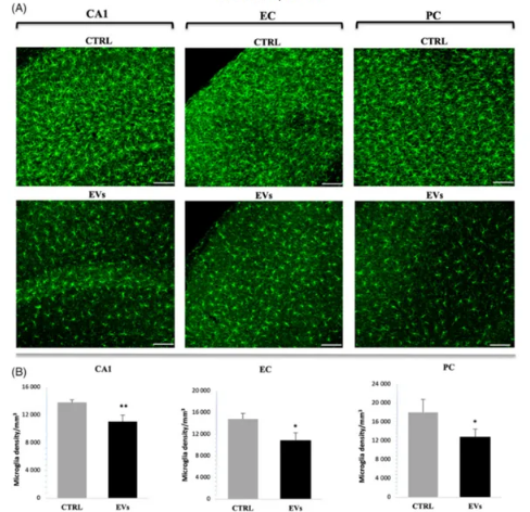
在动物模型中,鼻内施用 MSC 衍生的外泌体可显着改善认知功能,旨在评估记忆和学习能力的行为测试的表现增强就证明了这一点[4]。

图片引用自文献4 小胶质细胞分布差异
此外,外泌体的治疗潜力超出了其抗炎作用。外泌体还能够传递生物活性分子,例如 microRNA 和蛋白质,可以调节大脑中的各种病理过程。
例如,装载有特定 microRNA 的工程外泌体已被证明可以减少与 β 淀粉样蛋白生成相关的基因表达,从而可能减少大脑中淀粉样蛋白斑块的积累[5]。这种双重作用——既作为递送载体又作为治疗剂的来源——使外泌体成为对抗痴呆症的多功能工具。

图片引用自文献5 外泌体抑制疾病蛋白
小结
鼻内给予外泌体代表了治疗痴呆症的一种新颖且有效的策略。通过促进直接递送至大脑并利用外泌体的神经保护和再生特性,这种方法有望改善认知功能并减缓老年痴呆等神经退行性疾病的进展。这种方法不仅提高了药物的利用率,还减少了副作用,为患者带来了更安全、更有效的治疗选择。
参考资料:
[1]Ikeda T,Kawabori M,Zheng Y, et al. Intranasal Administration of Mesenchymal Stem Cell-Derived Exosome Alleviates Hypoxic-Ischemic Brain Injury. Pharmaceutics. 2024;16 (4):. doi:10.3390/pharmaceutics16040446
[2]Cui GH,Guo HD,Li H, et al. RVG-modified exosomes derived from mesenchymal stem cells rescue memory deficits by regulating inflammatory responses in a mouse model of Alzheimer's disease. Immun Ageing. 2019;16:10. doi:10.1186/s12979-019-0150-2
[3]Losurdo M,Pedrazzoli M,D'Agostino C, et al. Intranasal delivery of mesenchymal stem cell-derived extracellular vesicles exerts immunomodulatory and neuroprotective effects in a 3xTg model of Alzheimer's disease. Stem Cells Transl Med. 2020;9 (9):1068-1084. doi:10.1002/sctm.19-0327
[4]Reza-Zaldivar EE,Hernández-Sapiéns MA,Gutiérrez-Mercado YK, et al. Mesenchymal stem cell-derived exosomes promote neurogenesis and cognitive function recovery in a mouse model of Alzheimer's disease. Neural Regen Res. 2019;14 (9):1626-1634. doi:10.4103/1673-5374.255978
[5]Yuyama K,Sun H,Sakai S, et al. Decreased amyloid-β pathologies by intracerebral loading of glycosphingolipid-enriched exosomes in Alzheimer model mice. J Biol Chem. 2014;289 (35):24488-98. doi:10.1074/jbc.M114.577213
[6]Xie X,Song Q,Dai C, et al. Clinical safety and efficacy of allogenic human adipose mesenchymal stromal cells-derived exosomes in patients with mild to moderate Alzheimer's disease: a phase I/II clinical trial. Gen Psychiatr. 2023;36 (5):e101143. doi:10.1136/gpsych-2023-101143
[7]Madhu LN, Kodali M, Upadhya R, Rao S, Somayaji Y, Attaluri S, Shuai B, Kirmani M, Gupta S, Maness N, Rao X, Cai JJ, Shetty AK. Extracellular vesicles from human-induced pluripotent stem cell-derived neural stem cells alleviate proinflammatory cascades within disease-associated microglia in Alzheimer's disease. J Extracell Vesicles. 2024 Nov;13(11):e12519. doi: 10.1002/jev2.12519. PMID: 39499013; PMCID: PMC11536387.
[8]https://www.eurekalert.org/news-releases/1064083

