新闻中心
干细胞临床试验汇总
改善卵巢功能,提高生育力!芝加哥大学:干细胞衍生外泌体或是多囊卵巢综合征“良方”
多囊卵巢综合征(PCOS)困扰着我国约1800万名女性,它是导致肥胖与胰岛素抵抗的“元凶”之一,也是女性生育路上的巨大拦路石,而近日芝加哥大学研究者发现,间充质干细胞(MSC)的“附赠品”—外泌体或能改善卵巢功能,恢复女性生育能力,为与PCOS相关生育问题作斗争的女性带去了新的希望。
尽管不像乳腺癌、卵巢癌那么让人闻风丧胆,但多囊卵巢综合征(polycystic ovarian syndrome,PCOS)的确是6%-20%育龄女性的噩梦[1]。
这是一种由内分泌及代谢异常导致的,以慢性无排卵(排卵功能紊乱或丧失)和高雄激素血症(体内男性激素产生过剩)为主要特征的疾病。没有(或稀发)排卵,自然让受孕变得困难,据国外数据显示:大约75%的PCOS患者有不孕症状。此外,PCOS还可能伴有月经稀发或闭经、多毛、胰岛素抵抗、肥胖与痤疮等症状。
许多人在确诊PCOS后都想弄清原因,但遗憾的是,时至今日,这仍是一种病因尚未完全阐明的疾病。治疗方法多以激素代替疗法为主,虽能控制病情但仍无法根治PCOS,且可能伴随血栓风险增加等副作用。
为打破这种困境,科学家也一直在寻求其他方法,干细胞疗法便是其中一种。
此前,芝加哥大学研究者就发现间充质干细胞(MSC)能通过分泌因子来逆转PCOS的进程,但彼时的他们并未弄清其中机制,如今研究者终于发现:MSC衍生细胞外囊泡(此处主要指代外泌体)可能是治疗的“主攻手”,它能调节雄激素产生并恢复生育能力的主要分子,改善卵巢功能,有望成为PCOS患者的治疗新选择。

△文章于7月发布于《INTERNATIONAL JOURNAL OF MOLECULAR SCIENCES》(影响因子:5.6)
01干细胞“附赠品”将是多囊卵巢综合征“良方”?
“旁分泌效应”是间充质干细胞的重要机制,它让MSC犹如身体里“分布式发电站”,在适宜的时间、地点,将各种细胞因子发往身体各处。而外泌体,便是其中关键“传输者”之一。

△间充质干细胞分泌组概述
别看它直径只有40-160nm,内里却“干货满满”,通常含有:miRNA、mRNA、IncRNA和各类分泌因子等诸多“货物”。而这些“货物”在芝加哥大学看来,极有可能是PCOS疾病的“良药”。
此前就有研究发现:卵巢内慢性炎症增加是PCOS发病机制的重要因素。而外泌体在完成细胞间传递后,能实现免疫调节、抗炎、抗凋亡和抗纤维化等功能,因此极具治疗PCOS的潜力。
为了证实这种猜测,研究员在体外细胞模型中研究MSC衍生的外泌体对雄激素产生的影响,并发现:这个头小小的“快递员”,能够减少H295R细胞中雄激素的产生途径,以调节PCOS模型中的雄激素水平。

△MSC来源的外泌体对体外细胞模型中雄激素产生的影响
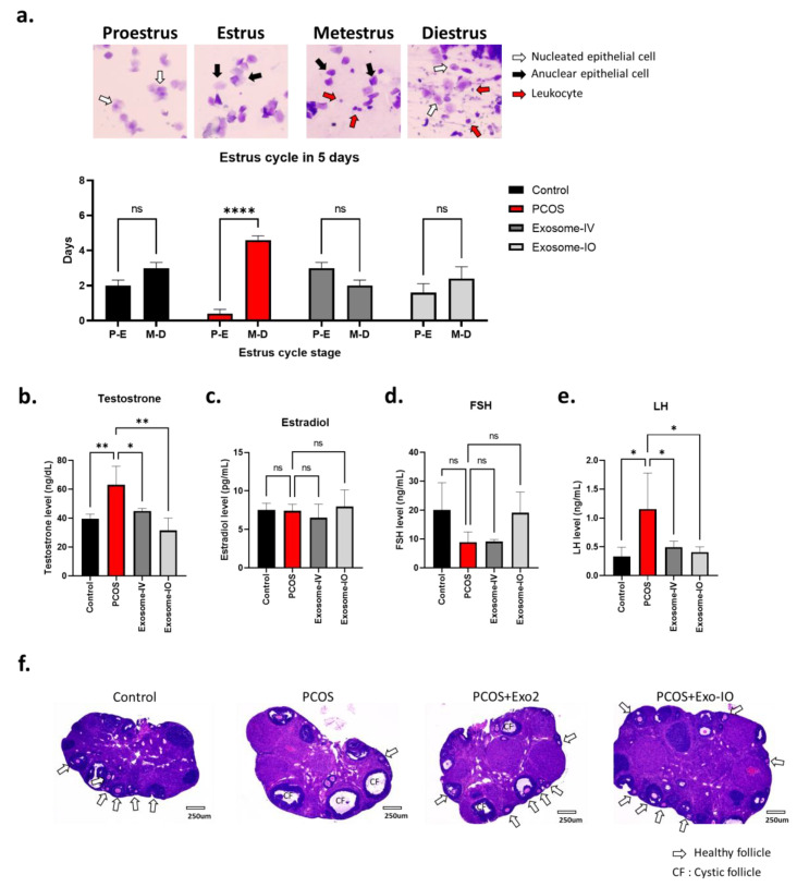
随后,研究者转战体内实验,通过卵巢内或静脉注射将MSC衍生的外泌体注射到PCOS小鼠模型中,以比较PCOS相关参数(如生育与代谢)。他们先是证实这些外泌体可以调节PCOS小鼠模型的代谢、改善卵巢功能。后又发现MSC衍生外泌体在恢复生育能力上也大有可为。
他们用一只健康雄性小鼠与两只雌性小鼠交配,以每只雌性小鼠的怀孕小鼠数计算怀孕率、结果虽然原PCOS小鼠模型已被证明不孕,但经过静脉和卵巢内注射MSC衍生的外泌体治疗后,它们恢复生育能力,并产下了健康的幼崽。

△在PCOS小鼠模型中通过MSC衍生的外泌体治疗恢复卵巢功能
有意思的是,静脉注射在调节代谢异常(如葡萄糖水平)方面更有效,但在恢复生育能力方面效果稍逊于卵巢内注射。而MSC衍生外泌体在代谢上的调节作用也有望成为调节PCOS相关肥胖症的新解法。
那么,MSC的附赠品——外泌体究竟是怎么完成这些功效的呢?
研究者们认为,IL-10是其中的关键分子。这是一种抗炎细胞因子,前文我们曾经提到:卵巢内慢性的炎症是PCOS发病机制的重要因素,而IL-10能调节炎症,以达到逆转PCOS病情的效果。
IL-10与外泌体之间称得上是“黄金搭档”,有研究证实:IL-10细胞因子在“自由状态”下的稳定性明显低于被外泌体包封状态下的,原因是:外泌体的包封能保护细胞因子并有助于细胞因子递送到靶细胞,而IL-10的存在也有助于外泌体本身的活性。
总而言之,这项研究证实了MSC衍生外泌体对PCOS的治疗潜力,为与PCOS相关生育问题作斗争的女性带来了新的希望。
02干细胞守卫女性“生育权”
长期以来,多囊卵巢综合征、卵巢早衰与卵巢癌等问题一直困扰着诸多家庭。这些疾病既影响着女性健康,也阻碍着女性迈向母亲—这一人生新阶段。为此,全国各地的研究者们竭力研究,并逐渐开辟出一条以干细胞为主道的研究之路。
这条道路延伸出若干分支,我们能看到2018年,第100届内分泌学会年度会议公布了一则利用“自体骨髓干细胞治疗年轻女性卵巢早衰”的研究结果,其中,2名患者在注射干细胞3个月后,血清激素水平开始显著增加,效应至少维持了一年,更重要的是,她们的更年期症状也有所消除。另外还有6名参与者恢复了正常的月经周期。

△干细胞治疗后,卵巢体积、各级卵泡数等都明显增加
在与我们隔海相望的日本,研究者则是利用诱导多能干细胞(iPSC)诱导出了具有攻击癌细胞能力的NK细胞,这些NK细胞最后被注入一位已在腹腔扩散、抗癌药物失效的卵巢癌患者体内,据称,这位50岁女性至今未出现严重副作用。鉴于此,本次临床试验还将对18例卵巢癌患者进行治疗,以共同验证疗效的安全、有效性。
而更类似于科幻桥段的——全球首个由iPSC衍生的卵巢类器官也已诞生在美国。该研究的主导者,Wyss研究所及哈佛医学院Merrick Pierson Smela博士对此表示:“我们所开发的全人源卵巢类器官发育速度比现有的人/鼠杂交方法要快好几倍,按照我们的方法,可复制人类卵巢器官的许多关键功能。这标志着人类在女性生殖健康研究领域迈出了重要一步。在未来,类似的技术或许还可以治疗不孕症。”

△这种卵巢类器官可支持卵细胞成熟、发育卵泡并分泌性激素
可以看到,全世界都在为攻克卵巢问题而奋力向前,我们也期待着这些研究会不断推进,迈入临床,并最终捍卫女性的“自主生育权”,为万千家庭带去福音。
写在最后
凭借再生修复、抗炎与抗凋零等功能,干细胞成为了修复女性青春之源——卵巢的希望之星。而这还只是干细胞治疗疾病的冰山一角——从自身退行性疾病到心血管疾病,再到自身免疫性疾病,再生医学为我们描绘了一个值得期待的未来。在那一天,“自身细胞”即是治病良药,而无数病人也可以脱离原本的疾病牢笼,走向自由且健康的明天。
图片来自网络,侵删
参考资料:
[1]《多囊卵巢综合征诊治路径专家共识(2023)》.
[2]Therapeutic Potential of Mesenchymal Stem Cell-Derived Extracellular Vesicles to Treat PCOS. https://www.ncbi.nlm.nih.gov/pmc/articles/PMC10342552/

