新闻中心
干细胞临床试验汇总
干细胞外泌体可减缓睾丸早衰,提高性功能
导语 / Introduction
一想要抗衰的男女都应注重生殖系统的保健。干细胞具备组织再生、免疫调节和抗炎等功能,为治疗男性疾病提供了新的希望,已经成为当今社会促进男性健康的新途径。随着干细胞技术的不断发展,相信其在男性生殖系统健康方面将扮演更为重要的角色。
睾丸特别容易受到老化影响,导致生育能力和内分泌变化,扰乱身体平衡。除了生育能力下降和性功能障碍外,睾丸老化还会引起睡眠障碍、骨质疏松和肥胖等问题。此外,睾丸老化还与糖尿病和心血管病变相关。
目前对于睾丸老化及其表现的治疗选择有限,常用的治疗方法是外源性睾酮替代疗法(TRT)。尽管TRT是一种常见的睾酮缺乏治疗方法,但会破坏身体平衡,进一步影响精子生成,并且长期使用可能引起一系列不良反应。
干细胞疗法作为对抗年龄相关疾病的一种有效方法备受关注,干细胞衍生的外泌体作为一种潜在的更经济的治疗方法受到了关注。外泌体是一种富含活性成分的细胞外囊泡,具有组织再生、调节免疫反应和促进细胞修复等功能。间充质干细胞(MSC)来源的外泌体,已在多个领域展现出潜在的治疗效果。
人脐带间充质干细胞(hUMSCs)与其他来源的干细胞相比,增殖能力强,同时免疫反应较弱。而且,这类细胞可以长期冻存,以备未来的治疗所需,人脐带间充质干细胞释放的外泌体(hUMSC-Exos)含有许多活性成分,如生长因子、mRNA、miRNA和蛋白质。
这些成分具有调节炎症、促进组织再生和调节疾病进程的重要因子。研究显示通过给小鼠静脉注射hUMSC-Exos,可以促进脊髓损伤后的功能恢复;另外,使用hUMSC-Exos也能减轻肌腱损伤的症状;hUMSC来源的外泌体还有助于缓解女性年龄相关的不孕问题。

今年1月,生物医药杂志刊载了一篇题为“人脐带间充质干细胞来源的外泌体拯救睾丸衰老”:的报道,由中山大学干细胞生物学与组织工程研究中心,开展了一项研究,探讨了人脐带间充质干细胞(hUMSC)提取的外泌体(hUMSC-Exos)对抗睾丸老化的疗效。该研究的目标是弄清楚hUMSC-Exos是否有助于改善睾丸老化并恢复睾丸功能,同时揭示其作用机制。最终,研究团队希望这项研究能为改善老年睾丸功能提供实用的方法。

研究小组使用22个月大的老年小鼠模型,将hUMSC-Exos注射到睾丸内。通过免疫组化、基因表达分析和生理学评估等手段,全面分析了对睾丸老化的影响。同时,研究小组还观察了睾丸内巨噬细胞的极化和氧化应激情况,并对hUMSC-Exos中的miRNAs进行了生物信息学分析。
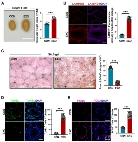
hUMSC-Exos 治疗可改善衰老睾丸细胞衰老
hUMSC-Exo 治疗的老年小鼠的睾丸大小和重量指数(2.314±0.064%vs. 1.736 ± 0.053%)显着高于 PBS 治疗的小鼠(p<0.001)。免疫荧光和SA-β-gal染色显示, hUMSC-Exos注射显着增加( p<0.001)LAMINB1表达并降低(p<0.001)β-半乳糖苷酶活性。总体而言,这些结果表明 hUMSC-Exos 治疗可减轻睾丸衰老表型。

hUMSC-Exos 治疗改善了衰老睾丸的细胞衰老。
来源:参考资料[1]
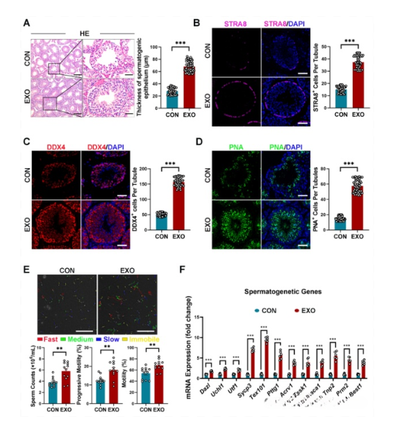
hUMSC-Exos 治疗可改善老年小鼠的精子生成
EXO组小鼠的生精上皮(59.013±2.539μm)显着厚于(p<0.001)CON组小鼠的生精上皮(33.001±1.229μm)。具体来说,在EXO组小鼠的生精小管中观察到多层精原干细胞(SSC),其基膜内有精母细胞,生精小管管腔表面有许多成熟的精子。总体而言,这些数据表明 hUMSC-Exos 治疗可恢复衰老睾丸的精子生产。
研究小组还检测了不同生精阶段生殖细胞标志物的mRNA转录水平,包括精原细胞基因(Dazl、Uchl1、Utf1)、精母细胞基因(Sycp3、Tex101、Pttg1)、圆形精母细胞基因(Acrv1、Tssk1、Spaca1)和伸长精母细胞基因。精子细胞(Tnp2、Prm2、Best1)。研究发现hUMSC-Exos处理后相关mRNA表达上调,表明hUMSC-Exos具有恢复衰老睾丸精子生产的能力。

hUMSC-Exos 治疗改善精子生成。
来源:参考资料[1]
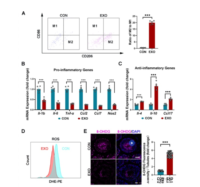
hUMSC-Exos 治疗调节巨噬细胞极化
MSC 衍生的外泌体可以促进M1至M2巨噬细胞极化并增加抗炎细胞因子水平。在这项研究中, hUMSC-Exos 处理显着增加 ( p<0.001) M2巨噬细胞(CD206 阳性细胞)与M1 巨噬细胞(CD86 阳性细胞)的比率。此外,qRT-PCR 分析显示促炎基因(Il-1b、Il-6、Tnf-α、Ccl2、Ccl7、Nos2)的mRNA表达降低 (p<0.001) 。这些结果表明 hUMSC-Exos 治疗可以下调老年睾丸的炎症水平。

hUMSC-Exos 治疗调节巨噬细胞极化。
来源:参考资料[1]
研究的另一个新颖之处是其远程设计,展示了在老年人群中进行试验的可行性,而无需进行大量旅行或医院访问,这在全球范围内都可以实现。数字素养和获取必要技术的挑战已得到认可,并将在未来的大规模项目中加以解决,以提高全球老龄人口的生活质量。
研究结果显示,hUMSC-Exos治疗可显著降低老年睾丸中的老化标志和细胞凋亡,同时促进细胞增殖。重要的是,hUMSC-Exos能够促进老年小鼠的精子生成和睾酮合成恢复。此外,hUMSC-Exos还通过调节巨噬细胞的极化状态和减少ROS产生来抑制炎症和氧化应激。这些对抗睾丸老化的效应可能是通过hUMSC-Exos中的miRNAs介导的。
总之,研究结果表明,hUMSC-Exos 给药在衰老睾丸中表现出有效的抗衰老功效,这些有益作用可能是由 hUMSC-Exos miRNA 介导的。总而言之,这些数据凸显了 hUMSC-Exos 在挽救睾丸衰老方面的潜力,表明它们作为该领域治疗策略的重要用途。
参考资料:https://doi.org/10.3390/biomedicines12010098

